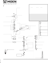
This Instructable hopes to share some of my experience with a leaky Moen kitchen faucet. My hope is that through my experience, if you are ever faced with a The first video shows the actual repair as I talk through it, and it is about 30 minutes. The second video is the entire raw footage with some music... In this video I'm repairing my Moen Extensa Kitchen Faucet with a new Dome, Handle and Handle Adapter Assembly. Repair Moen Salora 7570 single handle kitchen faucet for leaks cartridge replacement and broken plastic hinge. This is one of additionally satisfying parts
Source: instructables.com Leaky Moen Kitchen Faucet Repair : 8 Steps Instructables Source: ebay.com Moen,136829 Replacement Pullout Spout,Chrome,Extensa,026508171929,New In Box 26508171929 Ebay Source: youtube.com How To Fix A Leaking Moen 1225 Series Kitchen Faucet By Replacing The Cartridge Youtube Source: deltafaucet.com Single Handle Pull Out Kitchen Faucet 470 Ss Dst Delta Faucet Source: plumbersstock.com Moen 136829Sl Pullout Spout For Extensa Stainless Plumbersstock Source: aquaticparasitologylab.org Moen Single Handle Kitchen Faucet Repair Top Car Release 2020 Source: consolidatedsupply.com Consolidated Supply Co. Moen 136829Bl Wand Kit, For Use With Extensa 7560C 1 Handle Kitchen Faucet, Matte Black Head, Import Source: home.repairparts.co Moen 96778 (117) Spout O Ring Kit For Commercial, Chateau, Or Extensa Faucets Source: decorplanet.com Moen 125989 Hose Weight For Extensa Single Control Kitchen Faucet With Pull Out Spray Source: home.repairparts.co Moen Chateau Handle Cap Kit For Single Handle Kitchen Faucets Source: homedepot.com Danco Repair Kit For Moen Faucets 80502 The Home Depot Source: standardplumbing.com Standard Plumbing Supply Product: Moen 7560Bl Extensa Single Handle Pullout Kitchen Faucet Matte Black Source: yumpu.com Illustrated Parts Source: nyrpcorp.com Moen 136829 Pullout Spout Extensa Source: m.youtube.com Fast Leaky Faucet Fix!!! Moen 1225 Cartridge Replacement. Youtube Source: consolidatedsupply.com Consolidated Supply Co. Moen 1933 Legend Round Replacement Escutcheon Source: plumbmaster.com Moen 100429 Moen 100429 Chrome Copper Handle Adapter Kit For Series Extensa 7560 And 87560 Moen Pull Out Kitchen Faucet Source: youtube.com Moen Salora Kitchen Faucet Repair Youtube Source: mybathkitchen.com How To Tighten A Loose Moen Single Handle Kitchen Faucet Source: gogreen-nashville.com How To Change A Bathroom Sink Faucet Go Green Homes From "How To Change A Bathroom Sink Faucet" Pictures Source: manualshelf.com Moen Extensa Single Handle Pull Out Sprayer Kitchen Faucet In White : Replacement Part List Source: m.youtube.com Sbw#13 Moen Extensa Kitchen Faucet Repair Youtube Source: docs.google.com Moen 7560C Installation Manual Source: clubhousebarberini.com Moen Bathroom Faucet Repair Manual Image Of Bathroom And Closet Source: wtsenates.info Rmkf48 Repairing Moen Kitchen Faucet Wtsenates Source: secure.img1-fg.wfcdn.com Illustrated Parts Source: afsupply.com Moen 136829 Moen 136829 Extensa Replacement Pull Out Spout Kit In Chrome Af Supply Source: decorplanet.com Moen 101246Sl Spout Receptor Kit For Extensa Single Handle Kitchen Faucet With Finish: Stainless Source: domainindustries.com Moen Extensa One Handle Low Arc Kitchen Faucet Domain Industries Inc. Source: elledecor.bandungheritage.org Repair Moen Kitchen Faucet Elledecorbandungheritageorg Source: manualshelf.com Moen Extensa Single Handle Pull Out Sprayer Kitchen Faucet In Chrome : Replacement Part List Source: houzz.com Kitchen Faucet Very Loose Source: faucetshark.com Moen 136829 Pullout Spout, Extensa Source: supplyhouse.com 7560Sl 7560Sl Extensa Single Handle Stainless Kitchen Faucet With Pullout Spout Source: homedepot.com Moen Banbury Single Handle Pull Out Sprayer Kitchen Faucet With Power Clean In Ivory 87017V The Home Depot Source: homedepot.com Moen Kitchen Handle Adapter Kit 179104 The Home Depot Source: moen.com Extensa Chrome One Handle Pullout Kitchen Faucet 7560Cbl Moen Source: qualityplumbingsupply.com Moen 136829Sl Extensa Pullout Spout Stainless Quality Plumbing Supply Source: faucetdepot.com Moen Extensa Source: aquaticparasitologylab.org Moen Single Handle Kitchen Faucet Repair Top Car Release 2020 Source: hirsch.com Moen Hirsch Pipe & Supply Source: mrgadget.com Moen Motionsense Hands Free Faucet Review Mr. Gadget Source: manualslib.com Moen Extensa 7560C Specifications Pdf Download Manualslib Source: snaservices.com Moen Faucet Sean Moenkhoff Source: wayfair.com 96778 Moen Spout O Ring Kit For Commercial, Chateau, Or Extensa Faucets Wayfair Source: wtsenates.info Rmkf48 Repairing Moen Kitchen Faucet Wtsenates Source: firstsupply.com Moen 100439Sl Dome Kit, For Use With Extensa 7560C 1 Handle Kitchen Faucet, Stainless Steel, Domestic First Supply Source: manualshelf.com Moen Extensa Single Handle Pull Out Sprayer Kitchen Faucet With Duralock Installation In Ivory : Replacement Part List : Page 3 Source: plyinsight.com Moen 7560Srs Extensa One Handle Low Arc Pullout Kitchen Faucet Spot Resist Ss Home & Garden Faucets Source: wtsenates.info Rmkf48 Repairing Moen Kitchen Faucet Wtsenates Source: thespruce.com How To Install A Moen Kitchen Faucet Source: kitchensohor.blogspot.com Moen Single Handle Kitchen Faucets Kitchen Sohor Source: clubhousebarberini.com Moen Bathroom Faucet Repair Manual Image Of Bathroom And Closet Source: pinterest.com Awesome Inspirational Moen Brushed Nickel Kitchen Faucet 40 With Additional Home Remodel Ideas With Moen Brushed Nickel Kitchen Faucet Source: ebay.com Moen Extensa Kitchen Faucet Receptor Kit Ivory 101246V For Sale Online Ebay Source: homesteady.com How To Repair An Extensa Faucet Source: riverbendhome.com Moen 136829Wg Extensa Faucet Spout Riverbend Home Source: overstock.com Moen 7560W Extensa One Handle Pullout Kitchen Faucet With Hydrolock Installation Glacier Overstock 6622183 Source: instructables.com Leaky Moen Kitchen Faucet Repair : 8 Steps Instructables Source: kimkatrinmilan.com Impressive Moen Kitchen Faucets Modern Design Source: youtube.com Installing A Pullout Kitchen Faucet Moen Guided Installations Youtube Source: gogreen-nashville.com Home Depot Bathroom Vanity Sets Go Green Homes From "Home Depot Bathroom Vanity Sets" Pictures Source: ajmadison.com Moen 7560W Single Lever Pull Out Kitchen Faucet With 10 1/2 Inch Reach, 10 3/4 Inch Height, Hydrolock Quick Connect, Aerated Stream/Rinse Functions And Ada Compliant: Glacier Source: safcergroup.com Moen 100440 Replacement Part By Moen Power Tool Accessories Accessories & Parts Source: texasplumbingsupplyinc.com Moen 137028 Texas Plumbing Supply Source: moen.com How To Replace Your Moen Faucet Cartridge Moen Source: consolidatedsupply.com Consolidated Supply Co. Moen 100433 Replacement Escutcheon Source: mrgadget.com Moen Motionsense Hands Free Faucet Review Mr. Gadget Source: kitchensohor.blogspot.com Moen Single Handle Kitchen Faucets Kitchen Sohor Source: alessandroorsini.com Moen Extensa Kitchen Faucet Repair Parts Source: manualslib.com Moen Extensa 7560 Series Specifications Pdf Download Manualslib Source: pinterest.com Extensa Faucet Moen Extensa Faucet Wand Kit 161143 Chrome Supply Com Moen Extensa Faucet Etraditio Faucet Repair, Gooseneck Kitchen Faucet, Moen Kitchen Faucet Source: sites.google.com Moen 7560C Extensa One Handle Low Arc Pullout Kitchen Faucet, Chrome Save On Power Tools 09X Source: coburns.com Moen Incorporated Moen Extensa Ada Polished Chrome Lead Free 1 Hole 1 Or 3 Hole 1 Handle Kitchen Faucet Pull Out Source: docs.google.com Moen Extensa Manual
suggestion: moen extensa kitchen faucet repair parts
moen extensa kitchen faucet repair
moen extensa kitchen faucet leaking
moen extensa single-handle pull-out sprayer kitchen faucet repair
0 komentar:
Posting Komentar